
A recent scientific study has unveiled promising findings regarding the anti-aging potential of psilocybin, the psychoactive compound found in psychedelic mushrooms. Researchers at Baylor College of Medicine and Emory University demonstrated that psilocin, the active metabolite of psilocybin, significantly extended the lifespan of human cells and improved survival rates in aged mice. This development has captured the attention of figures like entrepreneur Bryan Johnson, who stated on social media, "I might have to try shrooms (for science). A psychedelic mushroom molecule just showed signs of slowing aging."
The study, published in npj Aging, investigated psilocybin's effects beyond its well-known neurological impacts. It built upon the "psilocybin-telomere hypothesis," which suggests a link between mental health, telomere length, and aging. Dr. Louise Hecker, a senior author of the study, noted that while psilocybin has been explored for psychiatric conditions, "few studies have evaluated its impacts outside the brain."
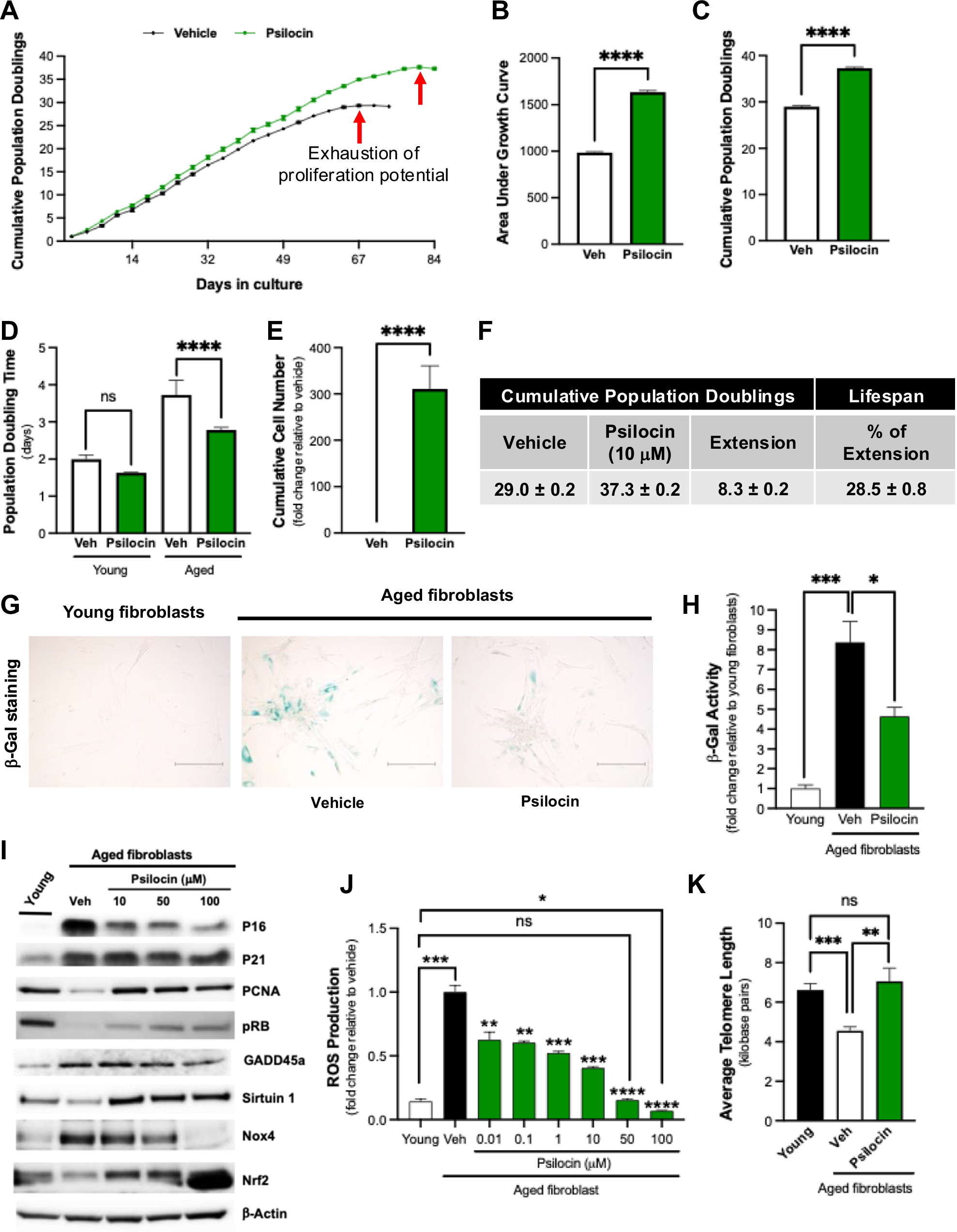
In laboratory experiments, human lung and skin cells treated with psilocin showed a remarkable extension in cellular lifespan, increasing by up to 57% depending on the dosage. The treated cells exhibited delayed senescence, preserved telomere length, reduced oxidative stress, and increased levels of SIRT1, a protein associated with longevity. These findings suggest psilocin impacts fundamental cellular aging pathways.
Further validating these results, the research extended to aged female mice, equivalent to 60-65 human years, who received monthly psilocybin doses for ten months. The treated mice demonstrated a significantly higher survival rate of 80% compared to 50% in the control group. Researchers also observed visible improvements in the mice's fur quality, including new hair growth and reduced graying, indicating healthier aging.
The study posits that psilocybin's systemic effects are linked to its interaction with serotonin receptors, which are present throughout the body, not just the brain. This broad receptor engagement could explain its potential as a "geroprotective agent," a substance that safeguards against biological aging. Dr. Kosuke Kato, lead author, highlighted this as "a very exciting and clinically relevant finding that suggests that even when intervention is initiated late in life, it can have dramatic impacts."
Despite these groundbreaking results, researchers emphasize that further studies, particularly human trials, are crucial to confirm safety, optimal dosing protocols, and long-term efficacy. The current classification of psilocybin as a Schedule I controlled substance presents regulatory and funding challenges for continued research. However, the FDA's "breakthrough therapy" designation for psilocybin in depression offers hope for accelerating future investigations into its broader therapeutic potential, including healthy aging.